發布時間:2022-12-31
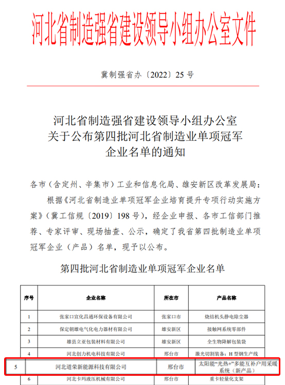
信息來源: 近日,河北省工業和信息化廳公布了《第四批河北省制造業單項冠軍企業名單》,河北道榮新能源科技有限公司(以下簡稱“道榮新能源”)依托“光熱+”多能互補戶用采暖系統脫穎而出,獲評“河北省制造業單項冠軍企業”榮譽!

河北省制造業單項冠軍要求特定細分產品銷售收入占企業全部業務收入的比重在50%以上,單項產品市場占有率位居全國前5位或全省第一位,企業持續創新能力強,擁有核心自主知識產權,企業重視并實施全球性經營戰略,市場前景好。
光熱(re)+”多能互補(bu)戶(hu)用采暖系統作為(wei)道榮新(xin)能源戰略(lve)布(bu)局的重點方(fang)向(xiang),產品熱(re)銷全(quan)國(guo)各地(di)并出口至歐洲、北美、東南(nan)亞(ya)等地(di)區,累計安(an)裝(zhuang)戶(hu)用供能系統10萬(wan)余套,項目遍布(bu)河(he)北邢臺、秦皇島(dao),山(shan)西大同、吉林延邊、黑龍江亞(ya)布(bu)力,山(shan)東東營、湖北鄂州(zhou)、西藏拉薩、甘肅酒泉(quan)、北京延慶等多個(ge)地(di)區。圍繞破解北方(fang)農村地(di)區冬季清(qing)潔取暖難(nan)題,由(you)道榮新(xin)能源研發實施的威縣(xian)“光熱(re)+電/氣”清(qing)潔取暖工(gong)程成功獲選人民(min)日報社《民(min)生周刊(kan)》 “2022民(min)生示(shi)范工(gong)程”,深受各地(di)政府和百姓的好(hao)評。
道榮新(xin)能(neng)(neng)源(yuan)建有院士工作站、零碳研究(jiu)院、地熱能(neng)(neng)技(ji)術(shu)研究(jiu)中心、專(zhuan)業(ye)檢測(ce)中心,依托國(guo)內領先的(de)(de)自動化生產(chan)線,圍(wei)繞國(guo)家戰略雙碳戰略,研制和生產(chan)出“光熱+”“光伏(fu)+”系(xi)列產(chan)品,已申(shen)請(qing)230余(yu)項核心技(ji)術(shu)專(zhuan)利,其中發(fa)明專(zhuan)利30余(yu)項。發(fa)表各種(zhong)專(zhuan)業(ye)技(ji)術(shu)文章、報告10篇。參(can)加了(le)《真空太陽集熱管性(xing)能(neng)(neng)試驗方法》等5項國(guo)家標(biao)準,《家用太陽能(neng)(neng)熱利用系(xi)節能(neng)(neng)量和環境效益計算方法》等25余(yu)項行業(ye)標(biao)準、團體標(biao)準的(de)(de)制定。先后獲得河(he)北省工業(ye)企(qi)業(ye)研發(fa)機(ji)構(A級)、河(he)北省技(ji)術(shu)創新(xin)中心、河(he)北省專(zhuan)精特新(xin)示范企(qi)業(ye)等榮譽。
“河北省制造業單項冠軍企業”是道榮新能源的新起點,公司將以此為鞭策和鼓勵,持續技術創新、提升企業核心競爭力,積極發揮領軍企業示范作用,站在新起點,挑戰新高度,邁向新征程,實現(xian)新跨越。為(wei)河北(bei)省(sheng)清潔能源產(chan)業高質(zhi)量發展做出貢獻。
010-81795650